2023年9月起向用户侧疏导,南网调整调频辅助服务费用分摊规则

发布时间:2023/11/01    作者:administrator
10月26日,中国南方电网电力调度控制中心发布了《关于调整南方区域调频辅助服务市场费用分摊规则的通知》,根据该通知,南方电网将:

佳合丰新能压u呢获悉,10月26日,中国南方电网电力调度控制中心发布了《关于调整南方区域调频辅助服务市场费用分摊规则的通知》,根据该通知,南方电网将:


调整南方区域调频辅助服务市场费用分摊规则


自2023年9月起,南方区域调频辅助服务市场费用向广东、广西、海南、贵州用户侧疏导


发电侧主体分摊比例为K,用户侧主体分摊比例为(1-K)


各省具体的分摊比例如下表,根据比例的取值,广东、广西、海南等省(区)继续按规定向用户侧分摊调频市场费用,贵州省分摊费用暂时全部由省内发电侧承担。

图片

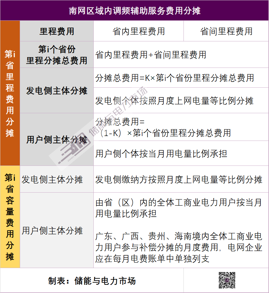
调频辅助服务费用分摊,分为里程费用分摊、容量费用分摊两部分,其中里程费用分摊还分为省间里程费用分摊以及省内里程费用分摊。


图片


《关于调整南方区域调频辅助服务市场费用分摊规则的通知》及相关附件如下:


图片
图片
图片
图片
图片
图片
图片
图片
图片
图片
图片